您正在访问亚汇网香港分站,本站所提供的内容均遵守中华人民共和国香港特别行政区法律法规。

4月金股曝光!重点关注化工、 银行、航空及碳中和

文 / 林静 2021-04-01 17:56:55 来源:亚汇网


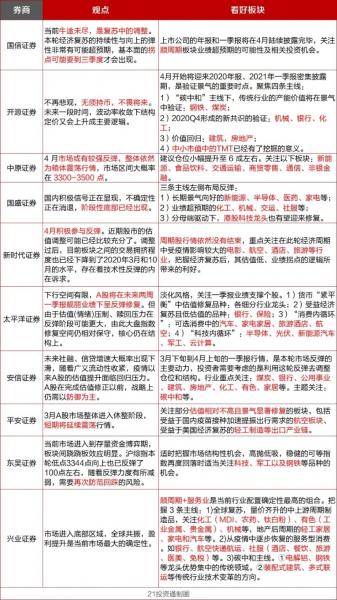
    A股经过一轮下跌,阶段性底部已经出现,市场急跌阶段结束,进入反弹期。国信证券认为,当前牛途未尽,是复苏中的调整。开源证券也一改此前持币观点,表示不再悲观,不畏将来。

  也有部分券商认为,市场短期仍将延续3月的震荡筑底行情。东吴证券表示,沪指已从此轮低点3344点反弹了100点左右,需防范回踩风险。

  而随着4月份的到来,上市公司的年报和一季报陆续披露完毕,券商建议关注业绩表现好,市盈率处于中低水平且滞涨的个股。板块方面,券商继续看好周期股,重点关注化工、 银行、航空。

    券商金股曝光:瀚蓝环境最受青睐,5股目标价涨幅空间超50%

  据2不完全统计,碳中和概念垃圾焚烧龙头瀚蓝环境(600323.SH)被4家券商同时推荐,分别是银河证券、 东兴证券、国盛证券、华金证券。

  贵州茅台、药明康德、广和通、华润微、晶盛机电、兴业银行、中国神华、周大生、紫金矿业等9股均获2家券商推荐。

  从行业看,被推荐个股多集中在化工(15只)、电子(10只)、机械设备(8只)、计算机(7只)、食品饮料(7只)、银行(7只) 等板块。

  从金股的券商预测目标价来看,三七互娱(002555.SZ )、景嘉微(300474.SZ)、斯迪克(300806.SZ)、 维尔利(300190.SZ)、东华能源 (002221.SZ)距离目标价涨幅空间均在50%以上,其中三七互娱达70%。

       

相关新闻

加载更多...

排行榜 日排行 | 周排行